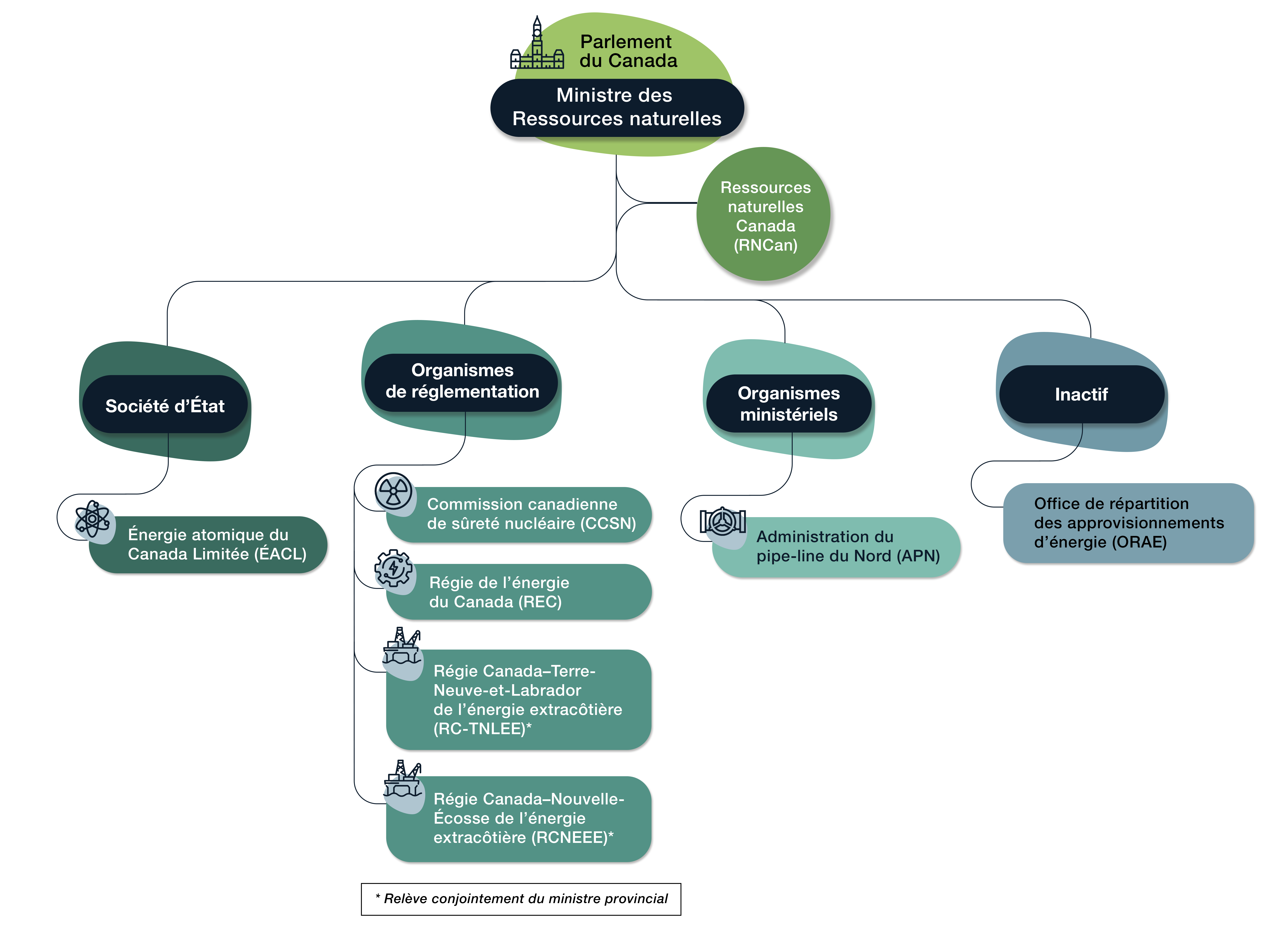
Au sein du gouvernement du Canada, le ministre des ressources naturelles est responsable des activités du ministère des Ressources naturelles (RNCan). À titre de ministre, il gère aussi le portefeuille du Ministère, qui comprend les entités suivantes :
- une société d’État : Énergie atomique du Canada Limitée (EACL);
- deux organismes de réglementation indépendants : Régie de l’énergie du Canada (REC) et la Commission canadienne de sûreté nucléaire (CCSN);
- deux régies extracôtierès : Régie Canada-Terre-Neuve-et-Labrador de l’énergie extracôtière (RC-TNLEE) et la Régie Canada-Nouvelle-Écosse de l’énergie extracôtière (RCNEEE);
- deux conseils qui relèvent du ministre, au besoin : l’Office de répartition des approvisionnements d’énergie (ORAE) et l’Administration du pipe-line du Nord (APN).
Aperçu du portefeuille de Ressources naturelles

Version texte
Un organigramme montre le Parlement du Canada, en haut, et directement en dessous, le ministre des Ressources naturelles. À droite du ministre se trouve « Ressources naturelles Canada », indiquant que Ressources naturelles Canada (RNCan) est un organisme relevant directement du ministre. Sous le ministre figurent plusieurs organisations, regroupées par type, dont une société d’État, Énergie atomique du Canada limitée ; des organismes de réglementation de l’énergie, soit la Commission canadienne de sûreté nucléaire, la Régie de l’énergie du Canada, la Régie Canada–Terre-Neuve-et-Labrador de l’énergie extracôtière et la Régie Canada–Nouvelle-Écosse de l’énergie extracôtière, ces deux dernières relevant conjointement des ministres provinciaux ; un organisme ministériel, l’Administration du pipeline du Nord ; et un organisme inactif, l’Office de répartition des approvisionnements en énergie.
Même si chaque organisme du portefeuille a un mandat, une structure organisationnelle, un régime de déclaration et une culture organisationnelle uniques, ils doivent atteindre certains objectifs communs importants, comme la prestation de services aux Canadiens et au ministre et la reddition de comptes au Parlement. Les liens spécifiques du ministre avec chaque organisme varient selon leur statut, mais ils englobent habituellement les éléments suivants :
- la reddition de comptes au Parlement au nom de l’organisme;
- recommander des nominations par le gouverneur en conseil et effectuer des nominations ministérielles
- l’approbation des présentations au Conseil du Trésor;
- la formulation de recommandations au gouverneur en conseil.
RNCan a comme mandat de créer un avantage durable pour les Canadiens dans le secteur des ressources, maintenant et à l’avenir. Pour y parvenir, les intervenants du domaine des ressources naturelles de partout au pays devront mettre l’épaule à la roue. Chaque organisme du portefeuille joue un rôle important et unique afin de permettre aux Canadiens de profiter d’un secteur des ressources naturelles vigoureux au cours des années à venir. Pour ce faire, les organismes feront la promotion de la croissance, de la compétitivité et du leadership en matière d’environnement.